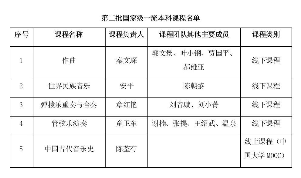
近日,教育部公布了《关于第二批国家级一流本科课程认定结果的公示》,星空彩票ios版中心版5门课程入选第二批国家级一流本科课程,其中线下课程4门,线上课程1门。截止目前,我校共有9门课程获评国家级一流本科课程,居全国音乐学院获评数量之首!
其中,我系由秦文琛教授任课程负责人,郭文景、叶小纲、贾国平、郝维亚教授担任团队主要成员的“作曲”课程,获评国家级一流本科线下课程。


《作曲》课程负责人:秦文琛

主要成员:郭文景

主要成员:叶小纲

主要成员:贾国平

主要成员:郝维亚
《作曲》课程以“一切为了培养优秀作曲家,一切为了提高学生创作能力”为建设目标,强调理论结合实践,实行创演结合,以创促演、以演带创的教学模式。一方面,加强国际学术交流,创造更多的作品演出平台。另一方面,借力星空彩票ios版中心版表演专业的教师与学生,通过他们高水平的演奏,把学生作品从纸面转为声音,从教室走向舞台。坚持国际化与深挖中国音乐传统相结合的道路,让学生创作出具有时代与民族特色的音乐作品。
一流本科课程建设是教育部贯彻落实习近平总书记关于教育的重要论述和全国教育大会精神,坚持立德树人根本任务,深化高等教育教学改革,提高教学质量的重要行动。
近年来,我校以习近平新时代中国特色社会主义思想为指导,积极响应教育部“双万计划”的战略部署,坚持以课程建设为抓手,切实发挥一流课程的示范引领作用。此次入选,标志着我校在一流本科课程建设方面再次取得了阶段性突破。下一步,将继续深化课程改革创新,促进信息技术与教育教学深度融合,以“模式创新”推动高等音乐教育人才培养“质量创新”,助推中国式现代化高等音乐教育发展。